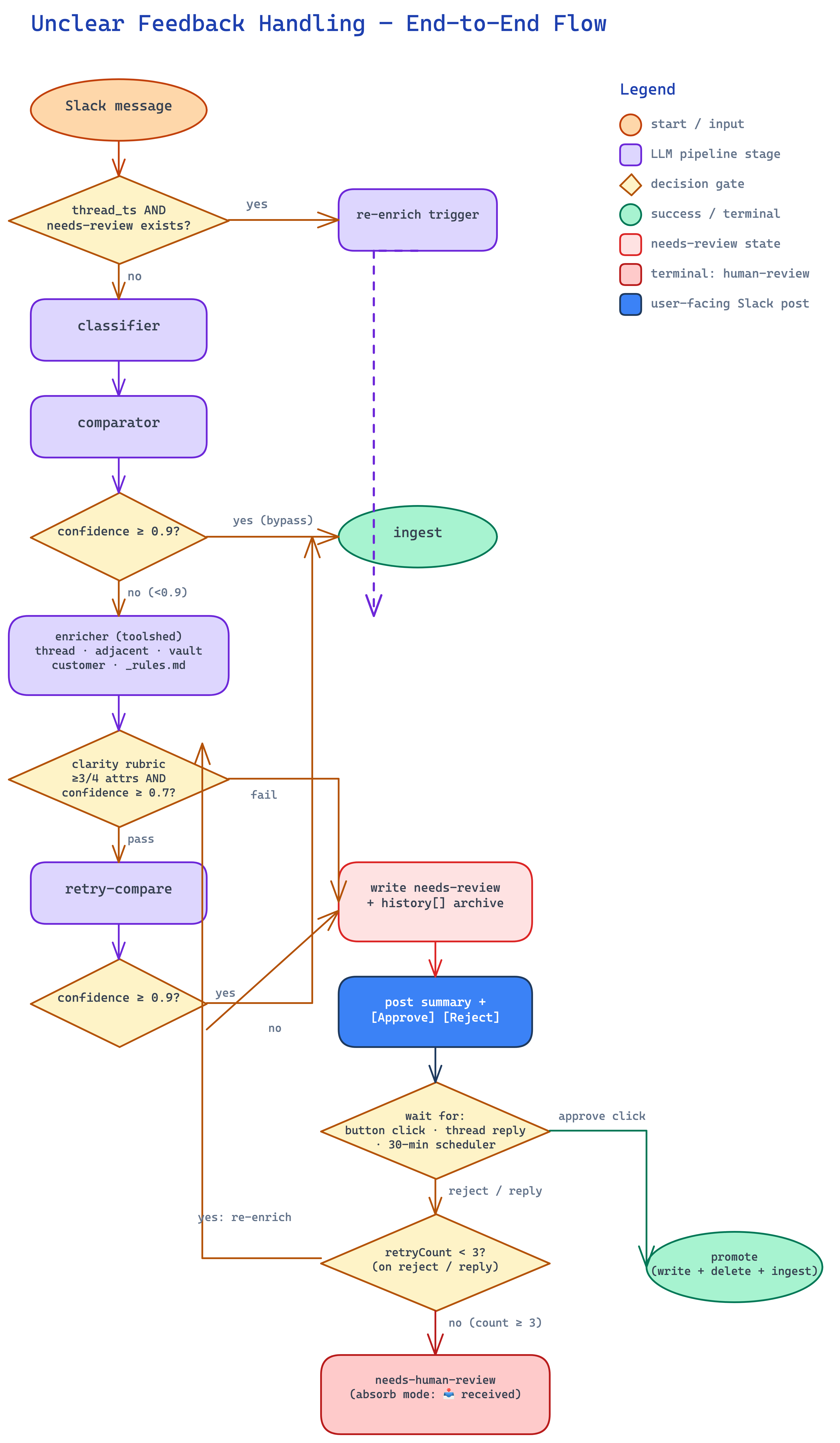
Slack message → classifier → comparator → 0.9 confidence gate → enricher (toolshed) → clarity rubric (≥3/4 + ≥0.7 gate) → retry-compare → ingest OR needs-review → Approve/Reject buttons → thread reply / 30-min scheduler → promotion OR needs-human-review absorb.
State transitions between pending-clarification, re-enriching, needs-human-review, and promoted (deleted) with trigger labels and state invariants.
Directory tree of knowledges/ with qmd collection boxes showing which folders each collection indexes and their ignore patterns. Explains why needs-review lives at top-level.